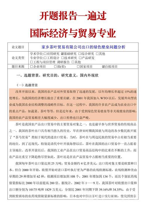
全国两会期间,“高质量发展”“稳外贸”“畅通国内国际双循环”成为代表委员讨论的高频词,而在绿茵场、篮球馆与赛艇赛道上,一批中国体育企业与外贸型俱乐部,正以最直观的方式回答着一个宏大命题:外贸企业在多重挑战中如何实现突破?在全球供应链重构、国际局势复杂多变的大背景下,体育产业作为连接消费市场、国际交流与文化传播的重要载体,正在两会精神的指引下寻找新的增长曲线。

在本届两会的相关经济议题讨论中,多位代表将体育用品制造和竞技体育外向型产业列为“外贸转型升级的重要突破口”。广东一家具备自主品牌的足球装备企业负责人在接受采访时表示,过去一年海外订单结构发生明显变化,传统以代工为主的模式正在被更注重品牌溢价和原创设计的合作方式取代。“以前我们只是欧洲俱乐部球衣背后的‘隐形工厂’,现在越来越多的俱乐部愿意把品牌联名、青训合作交给中国企业一起做。”这家企业之所以敢于从幕后走到台前,与政策层面对“支持企业建设海外营销网络、推动品牌出海”的重申密切相关。两会报告中关于推动跨境电商、海外仓建设的表述,也为体育装备企业打通从生产到终端消费者的“最后一公里”提供了制度信心。
不仅是装备生产,体育赛事本身也成为外贸企业突破困境的重要平台——从中超俱乐部牵手“一带一路”沿线国家赞助商,到CBA球队将季前赛放到境外举办,再到国内多项路跑、自行车公开赛吸引跨国体育品牌“抱团亮相”,运动场内的每一次竞速与对抗,背后都是订单、品牌与渠道的较量。过去一年,多家在外贸领域承压的中小企业,选择以体育赛事冠名、赞助国家队集训、参与国际体育展会等方式,为自己打开海外市场的“新窗口”。在今年两会的体育界小组讨论中,有委员指出,体育赛事和体育IP正成为地方外贸的新名片,“谁能在全球转播画面中多出现几秒,谁就多一份在国际市场讲述中国故事、展示中国制造的机会。”

外贸企业面临的挑战显而易见——全球需求走弱、贸易壁垒增多、物流成本波动、汇率不确定性上升,但在体育领域,这些压力也倒逼企业加快创新步伐。浙江某专注于智能健身器材出口的企业,以往主要为欧美连锁健身房提供跑步机和力量训练设备,新冠疫情后海外健身房客流下滑,订单一度缩水三成。两会前夕,这家企业通过与国内职业体能教练团队合作,开发出一套基于中国运动员数据训练模型的家用智能训练系统,并利用跨境电商平台向东南亚和中东市场推广。短短半年,该产品在海外电商平台的销量增长超过70%,成为地方政府在两会上展示“数字外贸+体育科技”的典型案例。政策层面提出的“鼓励企业加大技术改造力度、发展新质生产力”,在体育产业中正以更加具象的方式落地。
值得关注的是,本届两会对“稳外贸”的表述,并不仅仅着眼于订单数量的稳定,更强调结构优化和价值链攀升。体育外贸企业敏锐地捕捉到这一信号,开始从“卖产品”向“卖方案、卖服务、卖文化”升级。比如,在足球青训领域,一些拥有中超、中甲俱乐部资源的体育公司,搭建起涵盖教练输出、青训课程、硬件设备、数据分析系统在内的整体解决方案,向东南亚、非洲和中东国家输出“中国模式”的青训体系。“我们不再只是出口训练器材,而是把整个青训营打包输出。”一位参与项目的负责人透露,这种以服务为核心的外贸新模式,毛利率明显高于传统贸易,更符合两会“推动外贸由规模扩张向提质增效转变”的要求。
在体教融合不断深化的背景下,校园体育同样成为外贸企业布局的重要方向。随着国家在两会期间重申“促进教育、科技、人才协同发展”,多个地方体育局、教育厅联合提出通过校园足球、篮球、排球联赛,引入国际合作项目,带动体育用品、体育服务出口。江苏一所高校与西欧合作院校联合打造的“校园联赛+产业对接”平台,引入多家本土体育外贸企业参与球衣设计、赛事直播技术服务和大数据分析系统,为企业走向欧洲校园市场提供试验田。通过这种“以赛为媒”的方式,中国体育外贸企业不仅输出产品,还将赛事组织管理经验、运动员培养体系一并走出国门,为两会强调的“制度型开放”提供体育样本。
与此在“双碳”目标与绿色发展理念的引导下,体育用品外贸企业纷纷向环保与可持续转型。两会有关“绿色供应链”“低碳生产”的表述,让不少企业意识到,未来国际贸易规则中,碳足迹和环保标准将成为重要门槛。一家为多支欧洲自行车职业车队提供装备的福建企业,在新赛季推出以再生纤维面料制作的骑行服,并配套提供碳减排认证报告,帮助俱乐部在赞助商与车迷面前强化“绿色形象”。这种围绕环保标准进行的供应链升级,不仅让企业顺利通过欧美市场的合规审核,更借助职业体育赛事的曝光度,传递出“中国制造”在可持续发展领域的姿态。

外贸环境的多重挑战也促使企业深挖国内体育消费潜力,将“内循环”和“外循环”做深做透。面对海外市场的不确定性,不少长期专注出口的体育企业开始回头布局国内职业联赛和大众健身市场:为CBA俱乐部打造定制化数据分析平台,为马拉松、铁人三项等大众赛事提供计时、安保、医疗一体化解决方案,再通过服务国内赛事积累经验与案例,反向增强在海外谈判中的话语权。两会强调“把恢复和扩大消费放在优先位置”,而体育消费正是其中增长潜力巨大的板块,外贸型体育企业通过“双向奔跑”,在不确定的外部环境中为自己构建更稳固的“安全垫”。
可以看到,从政策层面的“稳外贸”“促开放”,到产业端的赛事赞助、IP输出、体育科技创新与绿色制造,中国体育外贸企业正以非常具体的方式回应两会释放出的信号:在多重挑战中,唯有主动转型、拥抱高质量发展,才能拥有更大的市场空间。赛场内,一粒进球、一记扣篮、一块金牌照亮的是比分与荣誉;赛场外,每一次品牌亮相、技术输出与制度创新,则是中国经济在新阶段寻求突破的缩影。对于外贸企业而言,体育早已不只是运动本身,而是连接全球市场、讲好中国故事、践行两会精神的生动赛场。